Планировка хрущевок — какая главная "визитная карточка" квартир

Типовая планировка хрущевки — чем она отличается от других домов (схема)
Хрущевка в Киеве. Фото: Новини.LIVE

Хрущевки — это легендарные многоэтажки, которые массово возводились в СССР в 1950-1970-х годах. Они стали символом доступного жилья, но их планировка вызывает множество вопросов у современных жильцов. Компактные квартиры, низкие потолки и тесные кухни — это реалии хрущевок, которые до сих пор влияют на жизнь многих.

Типовые квартиры отличались небольшими площадями и функциональностью, отмечают специалисты портала Remontuem. Кухни редко превышали 6 квадратных метров, санузлы занимали лишь 4, спальни были от 8 квадратных метров.

Реклама
Читайте также:

Потолки в таких домах обычно не выше 2,7 метра. Несмотря на компактность, большинство квартир имели балкон и небольшую кладовку, что считалось удобством для хранения вещей.

Какие бывают квартиры в хрущевках

В домах хрущевской эпохи встречались однокомнатные, двухкомнатные и трехкомнатные варианты. Самой распространенной была двухкомнатная квартира площадью 43-44 квадратных метра. Часто комнаты были смежными, а окна выходили на одну сторону дома. Только в угловых квартирах предусматривалось два окна. Поэтому освещение и вентиляция не всегда соответствовали современным требованиям.

"Книжка"

Так называемая планировка "книжка" считается наименее удобной. В такой квартире одна комната проходит в другую через широкий дверной проем.

Для семей это создавало значительные трудности с организацией личного пространства, ведь комната одновременно выполняла функцию столовой, спальни и гостиной.

 

Планировка хрущевок — какая главная "визитная карточка" квартир - фото 1
Планировка "книжка" в хрущевке. Фото: Remontuem

Такой вариант заставляет жителей искать креативные решения, например, зонировать помещение с помощью мебели или ширм.

"Трамвайчик"

Планировка "трамвайчик" (или "паровозик") получила свое название из-за последовательного расположения комнат, напоминающих вагоны поезда.

Гостиная с балконом обычно является проходной, что может быть неудобным для больших семей.

 

Планировка хрущевок — какая главная "визитная карточка" квартир - фото 2
Планировка "трамвайчик" в хрущевке. Фото: Remontuem

Однако эта планировка позволяет эффективнее использовать пространство, если правильно организовать мебель. Например, проходную комнату часто превращают в общую зону для отдыха или работы.

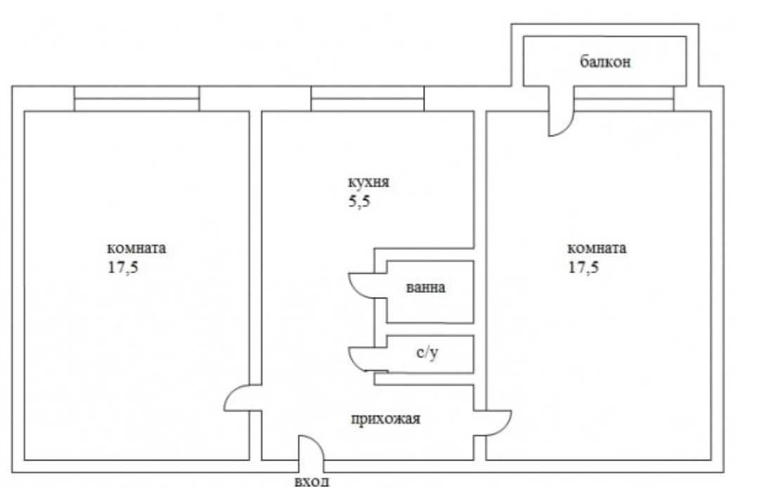
"Рубашечка"

Планировка "распашонка" (или "бабочка") — самая редкая и удобная. Комнаты в такой квартире разделены кухней и прихожей, что создает ощущение изолированности. Симметричное расположение комнат напоминает крылья бабочки, откуда и происходит название.

 

Планировка хрущевок — какая главная "визитная карточка" квартир - фото 3
Планировка "рубашка" в хрущевке. Фото: Remontuem

Это идеальный вариант для тех, кто ценит приватность, ведь каждая комната имеет отдельный доступ.

Почему планировка хрущевки до сих пор интересна

Несмотря на моральную и физическую устарелость, хрущевки остаются важной частью жилого фонда. Их планировки, хоть и неудобные для современных потребностей, имеют свою логику и отражают архитектурные подходы своего времени.

Сегодня квартиры в таких домах часто перепланируют: объединяют кухню с гостиной, увеличивают санузел, обустраивают гардеробные.

Как сообщалось, в Советском Союзе существовало немало ограничений, среди которых были и довольно странные. Например, одно из таких правил запрещало принимать душ с горячей водой после 20:00.

Также мы рассказывали, что в Украине продолжаются дискуссии по увеличению социальных норм жилой площади, на основе которых рассчитывают размер субсидий и других льгот. Эта тема становится все более актуальной, поскольку действующие нормы считают устаревшим критерием государственной помощи.

СССР недвижимость хрущевки жилье квартира
Реклама
Реклама
Реклама
Реклама